设为星空xingkong(中国) 加入收藏 服务热线:0512-96889696;57304292;50106789
 
您当前的位置:主页 > 政策法规>公司新闻>交通运输部关于发布《城市公共汽电车运营安全管理规范》等34项交通运输行业标准和部门计量检定规程的公告
 
 

交通运输部关于发布《城市公共汽电车运营安全管理规范》等34项交通运输行业标准和部门计量检定规程的公告

文章来源:媒体 发布人: 发表时间:2017/10/12

交通运输部关于发布《城市公共汽电车运营安全管理规范》等34项交通运输行业标准和部门计量检定规程的公告

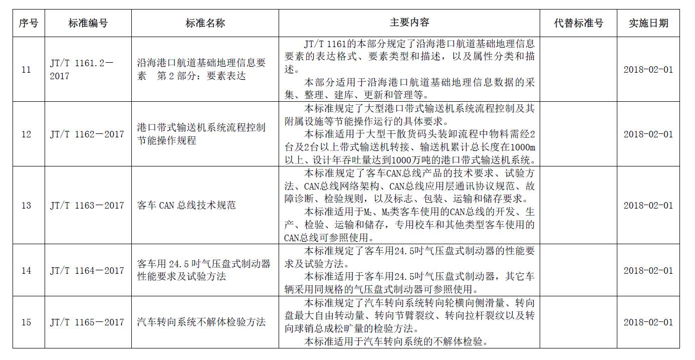
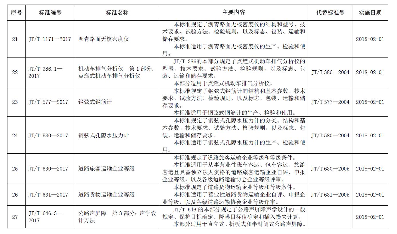
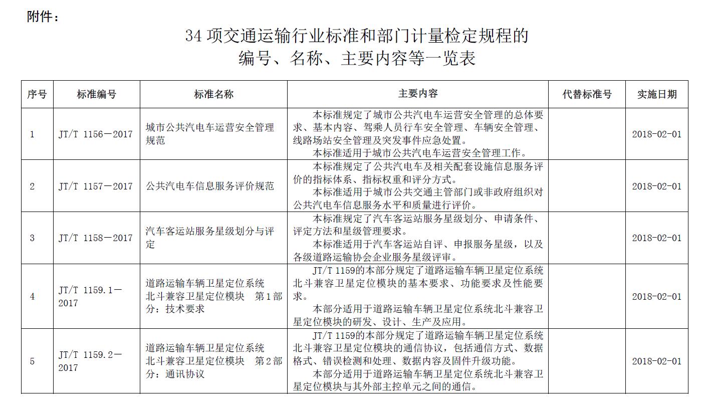
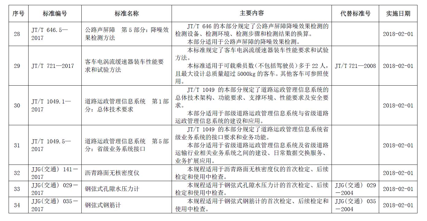
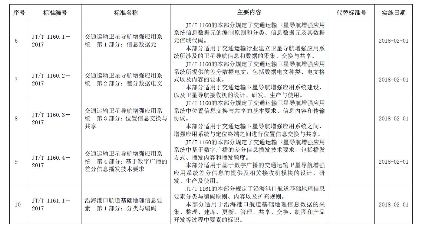
  《城市公共汽电车运营安全管理规范》等34项交通运输行业标准和部门计量检定规程(2017年第4批,见附件)业经审查通过,现予发布。
  发布的标准均为推荐性标准。标准和计量检定规程由人民交通出版社出版,并在中华人民共和国交通运输部网站上公告。

交通运输部

15077869364444456.jpg

2.jpg

3.jpg

4.jpg

5.jpg

6.jpg

7.jpg

昆山星空官方端网站登录入口荣获 “2024年度昆山市劳动保…
昆山星空官方端网站登录入口点亮“五一”假期出行新体验
昆山星空官方端网站登录入口集团三届四次职工(工会会员)代表…
昆山星空官方端网站登录入口集团全力备战2025年春运
昆山星空官方端网站登录入口开展“寻访最美劳动者”五一劳动节…
昆山星空官方端网站登录入口观光线8路新春换新装,展现城市文…
昆山星空官方端网站登录入口组织开展春节前夕慰问工作
星空官方端网站登录入口四分公司陪同集团公司领导开展困难职工…
人力资源部组织开展 “2023年度退岗干…
拧紧消防安全阀 昆山星空官方端网站登录入口组织开展消防安…
 
友情链接: 昆山交通发展控股集团有限公司     中国昆山    

Copyright ©2007-2013 www.suburbancharm.com,All Rights Reserved
星空官方端网站登录入口  版权所有
苏ICP备 12031345号    苏公安网备32058302001297号
地址:江苏省昆山市长江北路800号  邮编:215300